Product Summary
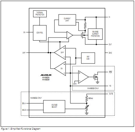
The MAX8902AATA+ is a low-noise linear regulator. It delivers up to 500mA of output current with only 16μVRMS of output noise in a 100kHz bandwidth. The MAX8902AATA+ maintains its output voltage over a wide input range, requiring only 100mV of input-to-output headroom at full load. The applications of the MAX8902AATA+ include Notebook Computers, MP3 and Portable Media Players, Wireless Headphones, GPS Portable Navigation Devices and Smartphones.
Parametrics
MAX8902AATA+ absolute maximum ratings: (1)BYP, EN, IN, OUT, SELA, SELB, POK to GND, GS to GND, FB, OUTS to GND: -0.3V to +6.0V; (2)Output Short-Circuit Duration: Continuous; (3)Continuous Power Dissipation: 953.5mW; (4)Operating Temperature Range: -40℃ to +125℃; (5)Junction Temperature Range: -40℃ to +150℃; (6)Storage Temperature Range: -65℃ to +150℃; (7)Lead Temperature (soldering, 10s): +300℃.
Features
MAX8902AATA+ features: (1)1.7V to 5.5V Input Voltage Range; (2)0.6V to 5.3V Output Voltage Range; (3)16μVRMS Output Noise, 10Hz to 100kHz; (4)80μA Operating Supply Current; (5)92dB PSRR at 5kHz; (6)Guaranteed 500mA Output Current; (7)±1.5% Output Accuracy Over Load, Line, and Temperature; (8)100mV (max) Dropout at 500mA Load; (9)< 1μA Shutdown Supply Current; (10)700mA Short-Circuit Protection; (11)Thermal-Overload Protection; (12)Output-to-Input Reverse Current Protection; (13)2mm × 2mm × 0.8mm TDFN Package.
Diagrams

| Image | Part No | Mfg | Description | ![]() |
Pricing (USD) |
Quantity | ||||||||||||
|---|---|---|---|---|---|---|---|---|---|---|---|---|---|---|---|---|---|---|
![]() |
![]() MAX8902AATA+T |
![]() Maxim Integrated Products |
![]() Low Dropout (LDO) Regulators 500mA LDO Regulator |
![]() Data Sheet |
![]()
|
|
||||||||||||
| Image | Part No | Mfg | Description | ![]() |
Pricing (USD) |
Quantity | ||||||||||||
![]() |
![]() MAX800L |
![]() Other |
![]() |
![]() Data Sheet |
![]() Negotiable |
|
||||||||||||
![]() |
![]() MAX800LCPE |
![]() Maxim Integrated Products |
![]() Supervisory Circuits |
![]() Data Sheet |
![]() Negotiable |
|
||||||||||||
![]() |
![]() MAX800LCPE+ |
![]() Maxim Integrated Products |
![]() Supervisory Circuits MPU Supervisor |
![]() Data Sheet |
![]()
|
|
||||||||||||
![]() |
![]() MAX800LCSE |
![]() Maxim Integrated Products |
![]() Supervisory Circuits |
![]() Data Sheet |
![]() Negotiable |
|
||||||||||||
![]() |
![]() MAX800LCSE+ |
![]() Maxim Integrated Products |
![]() Supervisory Circuits MPU Supervisor |
![]() Data Sheet |
![]()
|
|
||||||||||||
![]() |
![]() MAX800LCSE+T |
![]() Maxim Integrated Products |
![]() Supervisory Circuits MPU Supervisor |
![]() Data Sheet |
![]()
|
|
||||||||||||
(China (Mainland))










